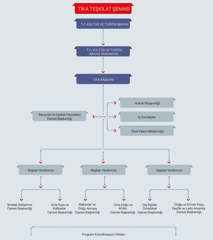
TİKA Teşkilat Şeması

TİKA Teşkilat Şeması
T.C Kültür ve Turizm Bakanlığı
  • T.C. Kültür ve Turizm Bakanı
  • T.C Kültür ve Turizm Bakan Yardımcısı
  • TİKA Başkanı
TİKA Başkanı
  • Personel ve Destek Hizmetleri Dairesi Başkanlığı
  • Hukuk Müşavirliği
  • İç Denetçiler
  • Özel Kalem Müdürlüğü
  • Başkan Yardımcısı
  • Başkan Yardımcısı
  • Başkan Yardımcısı
Başkan Yardımcısı
  • Strateji Geliştirme Dairesi Başkanlığı
  • Orta Asya ve Kafkaslar Dairesi Başkanlığı
Başkan Yardımcısı
  • Balkanlar ve Doğu Avrupa Dairesi Başkanlığı
  • Orta Doğu ve Afrika Dairesi Başkanlığı
Başkan Yardımcısı
  • Dış İlişkiler ve Ortaklıklar Dairesi Başkanlığı
  • Doğu ve Güney Asya, Pasifik ve Latin Amerika Dairesi Başkanlığı
Program Koordinasyon Ofisleri